
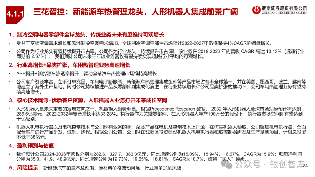
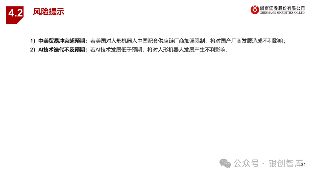
导 读
人形机器人产业趋势已成,行业预计从产业形成期过渡到产业扩张期,产业化发展有望显著提速。随着AGI技术持续突破、供应链格局趋于完善、下游应用需求持续打开,人形机器人行业作为高端制造成长板块的明珠,2025年将迎来板块性投资机会。
• 特斯拉:Optimus已可通过单一神经网络学习多种技能,2025年有望进入有限生产阶段,预计率先应用于特斯拉汽车工厂内。
• 英伟达:成立GEAR(通用智能体研究实验室)并入股Figure AI,从软件平台到硬件本体,全面切入人形机器人赛道。
• 华为:华为(深圳)全球具身智能产业创新中心正式运营,整合华为各部门的具身智能相关能力,共建具身智能大脑、小脑、工具链等关键根技术,并与16家企业签约合作备忘录。
全文(无删减)































文章来源:银创智库
特别声明:资本市场50人论坛转载其他网站内容,出于传递更多信息而非盈利之目的,同时并不代表赞成其观点或证实其描述,内容仅供参考。版权归原作者所有,文中部分图片来源网络及设计图片,所有转载的图片、音频、视频文件等知识若有侵权,请联系我们删除。

关注我们,获取最新最全智库动态

中国资本市场50人论坛
集聚资本方、产业界、科技圈三大力量
打造政企、资企、研企、企企四大交流平台
致力于成为中国资本市场第一智库
