
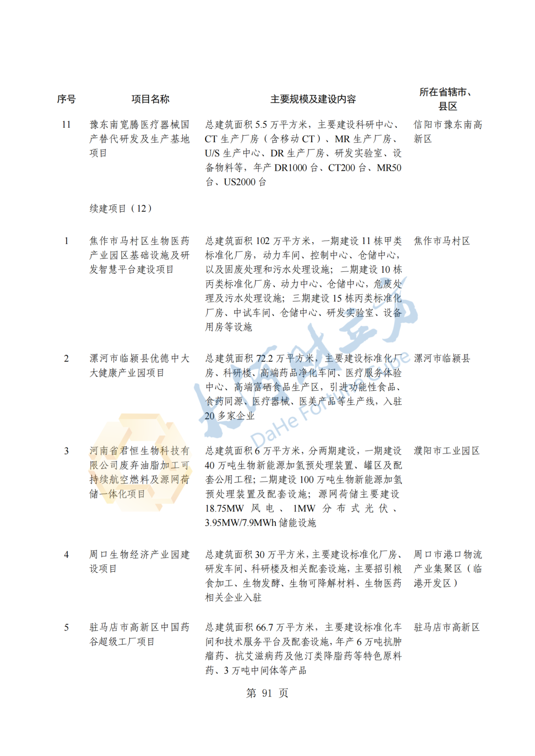
1月20日,河南省发改委发布《2025年河南省重点建设项目名单》。河南省2025年省重点项目1037个、总投资约3.1万亿元,力争年度完成投资1万亿元左右。项目涵盖了创新驱动能力提升、基础设施建设、新型基础设施建设、产业转型发展、绿色低碳转型、民生社会事业改善等六大领域。
据了解,创新驱动能力提升领域遴选项目53个、总投资931亿元、年度计划投资289亿元。主要建设尧山实验室、中州实验室、煤焦化全国重点实验室、国家光伏储能实证试验平台等项目。
基础设施建设领域遴选项目131个、总投资8241亿元、年度计划投资1397亿元。主要建设平顶山经漯河至周口高速铁路、郑州至洛阳高速公路、周口港中心港区中心作业区工程、前坪水库灌区、汉山水库、九峰山抽水蓄能电站、陕煤电力中部“两个一体化”能源示范基地等项目。
新型基础设施建设领域遴选项目18个、总投资454亿元、年度计划投资131亿元。主要建设国家超算互联网核心节点、国家交通大数据产业园、中国移动5G建设、中国电信河南通信枢纽等项目。
产业转型发展领域遴选项目730个、总投资1.9万亿元、年度计划投资6104亿元。主要建设中州时代新能源电池产业基地、洛阳石化百万吨乙烯、郑州航空港区新能源零部件产业园、益海嘉里(周口)现代食品产业园等项目。
绿色低碳转型领域遴选项目57个、总投资1296亿元、年度计划投资466亿元。主要建设周口十亿立方米生物天然气田、平煤神马集团固体废弃物综合利用产业基地、中煤·河南永城“两个联营”新能源规模化开发等项目。
民生社会事业改善领域遴选项目48个、总投资1075亿元、年度计划投资358亿元。主要建设郑州大学新校区、河南大学国际学院、“两院一中心”等项目。


































































































































来源:大河财立方
END
END
2025郑州工博会
5月9-12日
郑州国际会展中心举办
展位招商火热进行中
参展/参观:0371-86680231

点击“阅读原文”,提前进行观众预登记
