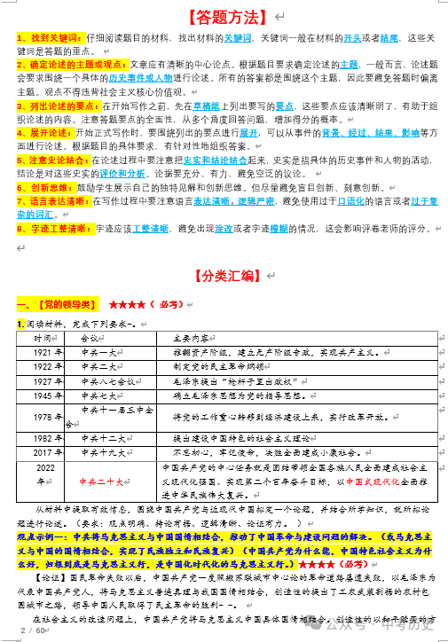
2024-2025学年八年级上册历史冲刺背诵秘籍(含填空版)
加微信获资料完整版(非赠品)
微信:14790755414
微信:18205613175 或 17855330686
2025年中考历史观点论述题60题
1.一个时代有一个时代的“梦想”,读图回答问题。

(1)据上图并结合所学知识,写出日本实现“强国梦”的历史事件及美国为实现“独立之梦”颁布的文献。
(2)选择上图中两个“梦想”,结合所学知识自拟一个观点,并加以论述。(要求:观点正确,史论结合,条理清晰)
2.【国际关系】
| 19世纪末,列强在中国掀起了抢夺利权、强租租借地、划分“势力范围”的瓜分中国狂潮。——《中国历史》(八年级上册) |
| 改革开放以来,大国外交全面推进,形成全方位、多层次、立体化的外交布局。——《中国历史》(八年级下册) |
请围绕“国际关系的变化和影响因素”,任选角度,自拟标题,结合材料,综合运用中国近代史和中国现代史相关知识加以论述。(要求:观点明确,史论结合,表述成文。)
3.年表折射了人们对历史的理解和认识。阅读材料,回答问题。
材料 大事年表
时间 | 事件 | 时间 | 事件 |
1918年 | 第一次世界大战结束 | 1955年 | 万隆会议召开 |
1920年 | 甘地发动第一次非暴力不合作运动 | 1960年 | 非洲有17个国家获得独立,这一年被称为“非洲年” |
1934 年 | 卡德纳斯当选墨西哥总统并进行改革 | 1990年 | 纳米比亚独立 |
1945年 | 第二次世界大战结束 | 1999年 | 巴拿马收回了运河区的全部主权 |
1949年 | 中华人民共和国成立 |
| |
(1)从表中找出标志着发展中国家作为一支新兴独立的政治力量登上国际舞台的事件。
(2)选择材料中至少两个相互关联的事件,结合所学知识自定一个你想论述的观点,加以阐述或说明。(要求:观点正确,史论结合,条理清楚)
4.国家在发展过程中会遇到各种各样的问题,在经济、政治、社会、环境等不同领域面临许多机遇与挑战。
材料
时间 | 事件 | 影响 |
1921年春 | 1921年春,苏维埃政府在列宁领导下开始实施新经济政策。 | 新经济政策从苏维埃俄国的国情出发,调动了生产者的积极性,迅速缓解了危机,巩固了工农联盟,促使国民经济稳步发展。 |
1933年3—6月 | 国会应罗斯福的要求制订了一系列应急立法,采用国家干预手段来扭转经济形势。 | 1935年初,失业人数减少400万人,工业产量比1933年几乎翻了一番。 |
1978年 | 中共十一届三中全会邓小平确立了改革开放的新征程。 | 推动中国经济快速发展,使中国从高度集中的计划经济体制转向社会主义市场经济体制,经济总量大幅增长,综合国力显著增强。人民生活水平显著提高,从温饱不足迈向总体小康,在教育、医疗、文化等社会事业方面取得巨大进步。 |
结合上述材料,围绕其主题提炼一个观点,并结合材料和所学知识加以论述。(要求:史论结合,逻辑严谨,条理清楚,表述成文)
5.某校九年级同学以“话说长江”为主题布置展板,请你参与,完成相关任务。
【活动任务一】第一小组为本次展览搜集史料。(以下为部分内容)
①出土农作物:余姚的碳化稻谷②电视采访:《长江这十年》③历史文献《长江小史》
④长江相关档案及地方志 ⑤古迹:黄鹤楼等 ⑥口述回忆:居民口述三峡移民经历
(1)请将以上史料按照下列提示进行分类:(只填序号,少填错填多填不得分)
实物史料: 文献史料: 口传史料:
(2)请指出你认为可信度最高的史料类别,并说明理由。
【活动任务二】第二小组为本次展览撰写导语。
长江,中华大地的血脉,它孕育的土地是五千年古老文明的心田。古代长江流域,缔造华夏非凡。农耕文明开创了农业生产的先驱;智慧的工程,灌溉了富饶的天府家园;而赤壁的烽火,让天下大势一分为三…… 近代沿江城市,见证国家变迁。南京蒙受了首次屈辱,武昌发动了革命首义,南昌打响了反抗的枪声,百万雄狮横渡,驱散了近代的恐怖与黑暗…… 共和国之长江,书写建设奇迹。突破长江天堑,沟通南北;设立经济开发区,活跃经济;建设水利枢纽,造福人民…… |
(3)请你根据导语任选角度提炼一个观点,并结合三例史实进行论述。(要求:观点明确,史论结合,表述清晰。)
【活动任务三】第三小组布置展板:“爱护长江,健康发展”。
近年来,长江水质污染,影响了居民用水;……过度捕捞鱼类和猎杀鸟类导致珍稀物种濒临灭绝,生态环境破坏严重影响了人们的经济活动,保卫长江迫在眉睫……
(4)请你结合材料,为保护长江建言献策。
6.中国和合文化是中华文明的核心理念之一,是一种兼容兼顾,从整体看待事物的思维。其根本在于和谐、和平、合一、大同,彰显的是中国人与中国文化的智慧和精神价值观。阅读下列材料,回答问题。
材料一
史实 | 简介 |
①李冰治水 | 战国时期,李冰主持修建都江堰。都江堰是中国古代水利工程技术方面的创举,是尊重自然、敬畏自然、利用自然规律办事的“天人合一”之作。 |
②唐蕃和亲 | 唐太宗时期,文成公主远嫁吐蕃。通过这次联姻,唐蕃交往日趋频繁,更加广泛。唐中宗时期,金城公主入藏,唐朝和吐蕃“和同为一家”。 |
③郑和下西洋 | 明朝时期,郑和七下西洋。郑和下西洋传播了中国本有的“以和为贵”的思想品质,以相互尊重、相互保存、相互支持完成长久之和。 |
——选自《中华优秀传统文化教育读本》
(1)将材料一的史实与下列观点相对应。(填写序号即可)
“和合”在“民族交融”中的体现是:
“和合”在“对外交往”中的体现是:
“和合”在“人与自然”中的体现是:
材料二
主题 | 简介 |
抗日民族统一战线 | 1937年以国共合作为主体的抗日民族统一战线建立。 |
民族区域自治制度 | 1949年通过的《中国人民政治协商会议共同纲领》确定实行民族区域自治制度。 |
“求同存异”的方针 | 1955年万隆会议上,周恩来提出“求同存异”方针。 |
“一带一路”倡议 | 2013年中国提出“一带一路”(“丝绸之路经济带”和“21世纪海上丝绸之路”)的倡议。 |
——整理自《文献中的百年党史》
(2)依据材料二并结合所学知识,仿照示例,任选一个主题对中国“和合”智慧的体现加以说明。(不得照抄示例)
示例:主题二:民族区域自治制度。新中国成立之初,中国共产党明确提出,将民族区域自治制度作为解决中国民族问题的基本政策。民族区域自治即在国家统一领导下,各少数民族聚居的地方实行区域自治。这一制度是中国共产党根据我国民族问题的历史特点和现实情况而制定的,民族区域自治制度保障了各少数民族的合法权利和利益,促进了各民族和睦相处、和谐发展,实现了民族大团结。
材料三 马克思主义是我们立党立国、兴党兴国的根本指导思想,实践告诉我们,中国共产党为什么能,为什么好,归根到底是马克思主义行,是中国化时代化的马克思主义行。拥有马克思主义科学理论指导是我们党坚定信仰信念、把握历史主动的根本所在。
——摘编自《著作选读》
(3)综上所述,谈谈我们在探索“道路”中在指导思想方面取得成功的经验。
7.在历史发展进程中,危机时时伴随,如何应对危机成为每个国家或地区的重要抉择。
阅读材料,完成下列要求。
材料一:
①一个位于太平洋西岸的岛国,在西方殖民者坚船利炮的胁迫下,遭遇了巨大的生存危机。出人意料的是,并最终使自己成为东方世界第一个摆脱西方大国的欺凌、顺利实现现代化的国家。——《大国崛起》解说词 | ②旧制度所显示的破产导致旧制度的变革……农奴起义不断上升的压力变得不可抗拒起来,尼古拉的继任者亚历山大二世把解放农奴当作代替革命的唯一办法。——摘编自斯塔夫里阿诺斯《全球通史》 |
材料二:美国股票市场的崩溃开始于1929年10月,一个月内股票价值下降了40%。持续三年的下降引发的大萧条,不仅无比强烈,最严重的是大规模的失业问题。同时,大萧条降低了各国人民的生活水平,也带来了巨大的政治影响。人们尝试依靠团结来消弭影响,但在伦敦召开的世界经济会议却以失败而告终。在美国,使美国逐步摆脱了危机的阴影。在德国,希特勒为首的纳粹党建立了法西斯专政。在日本,也建立了法西斯专政。不安定的阴云笼罩在世界上空。
——摘编自斯塔夫里阿诺斯《全球通史》
(1)材料一中①②所指的危机分别发生于哪个国家?结合所学知识,指出两国应对危机的相同方法。
(2)据材料二并结合所学知识,围绕“合理应对、团结合作是战胜危机的有力保障”这一观点,加以论述。
8.根据以下大事年表,解答下列问题。
时间 | 重大事件 |
1894年 | 日军进攻驻守朝鲜的中国军队 |
1895年 | 日本陆海军进攻山东威海卫;签订中日《马关条约》 |
1905年 | 成立中国同盟会 |
1915年 | 日本提出“二十一条” |
1919年 | 五四运动 |
1931年 | 日本关东军炮轰沈阳城 |
1935年 | 日本策动“华北自治运动”;“一二·九运动” |
1936年 | 西安事变 |
1937年 | 卢沟桥事变;淞沪会战;平型关大捷;南京大屠杀 |
1938年 | 台儿庄战役;武汉会战 |
1940年 | 百团大战 |
1941年底至1942年初 | 第三次长沙会战 |
1945年 | 中共七大;日本天皇被迫宣布无条件投降 |
1949年10月1日 | 中华人民共和国成立 |
1972年 | 中日两国正式建立外交关系 |
2010年 | 中国经济总量超越日本,成为世界第二大经济体 |
2014年 | 设立中国人民抗日战争胜利纪念日与南京大屠杀死难者国家公祭日 |
(1)上述材料主要是围绕哪两场战争展开的?这两场战争的结果分别如何?
(2)结合所学知识,从条款细则的方面,指出上述材料中的“条约”与此前与其他列强签订的条约有何共同点?“中国同盟会”是由谁成立的?任意指出材料中“艰难曲折的十四年抗战”中任意一次战役的积极意义。
(3)选择材料中相互关联的事件,结合所学自定一个你想论述的观点,加以阐述或说明。(要求:观点正确,史论结合,条理清楚)
10.阅读材料,完成下列要求。
材料 德国历史大事记
1804年 | 贝多芬完成了《英雄交响曲》 |
1818年 | 马克思出生在德国特里尔城 |
1820年 | 恩格斯出生于德意志莱茵省巴门市(今伍珀塔尔市) |
1871年 | 德国完成了统一 |
1876年 | 德国人奥托制造出一台煤气内燃机 |
1882年 | 德、奥、意三国在维也纳签订同盟条约 |
1883年 | 德国工程师戴姆勒研制出汽油内燃机 |
19世纪八十年代 | 德国人本茨制造出第一辆由内燃机驱动的汽车 |
1892年 | 德国工程师狄塞尔研制出柴油内燃机 |
1914年 | 德国先后对俄国、法国宣战 |
1918年 | 德国投降 |
1919年 | 德国被迫签署《凡尔赛条约》 |
1933年 | 希特勒出任德国总理,建立了法西斯专政。爱因斯坦被迫流亡美国 |
1935年 | 德国公开撕毁《凡尔赛条约》 |
1939年 | 德国突袭波兰 |
1945年 | 德国正式签署无条件投降书 |
1949年 | 联邦德国和民主德国相继成立 |
1990年 | 德国统一 |
1993年 | 德国成为欧盟一员 |
——摘编自《世界现代史》等
(1)从材料中找出第二次世界大战的欧洲战争策源地形成的标志性事件。
(2)选取材料中相互关联的事件,结合所学自定一个你想论述的观点,并加以阐述或说明。(要求:观点正确,史论结合,条理清楚。选取的事件不用单独列出)
12.阅读材料,完成下列要求。
新经济政策经历了一个不断摸索、实践并逐步完善的过程,新经济政策与以往政策最根本的区别就在于引进了市场概念,承认市场关系的作用构成了新经济政策的核心。——郑异凡《新经济政策及其意义和教训是什么》 | 在大萧条的30年代,美国面临选择:是继续推行传统的自由放任政策,还是推翻资本主义私有制,实行苏联式的社会主义公有制,在资本主义制度的危机面前,罗斯福站在进步主义立场上,代表中产阶级引导美国人民作出了第三种选择。 ——周稳明《当代资本主义发展与自由主义的两次转型》 |
材料一 | 材料二 |
(1)根据材料一概括新经济政策中“新”的表现,并结合所学知识,归纳新经济政策的特点。
(2)根据材料二、结合所学知识,罗斯福的“第三种选择”具体指什么?
(3)阅读以上材料,围绕其主题提炼一个观点,并结合材料和所学知识加以论述。(要求:观点明确,史论结合,逻辑清晰)
14.危机意识是一个民族不断进取的基本素养。面对历史上的危机,俄国、美国、日本等国家都采取了回应措施,走上了不同的道路,留下了不同的足迹。阅读材料,回答问题。
材料一:十九世纪中叶,俄国还顽固保存着野蛮落后的的农奴制。农民的人格和自尊心被无情的摧残,他们整天无偿的为地主劳动,甚至被作为物品抵押债务。大量劳动力被束缚在庄园里,资本主义工业发展的必需劳动力由此缺乏来源。俄国经济发展和社会发展也因此大大落后于西欧国家。克里米亚成争的失败使俄国内外交困,民怨沸腾,进一步加深了封建农奴制的危机,阶级矛盾进一步激化,从而加速了农奴制的废除。
材料二:日本新领导人……并不对西方文明本身感兴趣,而仅仅对其中增强了民族力量的那些组成成分感兴趣。……建立一个强大的日本,而不是完全模仿西方国家。
材料三:1861的美国公布《反联邦脱离法》,林肯曾就此比喻道:“为保全生命,往往不得不把手脚截掉,但决不会为了保全手脚而断送生命。”
(1)根据材料一,指出19世纪中期俄国社会危机的突出表现是什么?有人说,克里米亚战争催生了俄国历史的进步,请结合材料一谈谈你的理解?
(2)根据材料二并结合所学知识,“日本新领导人……增强民族力量”,是特指日本历史上的哪一重大历史事件?俄国和日本解决危机的方式有什么共同点?
(3)根据材料三,指出1861年的美国面临什么样的危机?林肯在这场危机中起到了怎样的作用?
(4)结合所学知识,从材料中提炼一个观点并展开论述。要求:观点明确,史论结合,论证充分,价值观正确。
15.中国共产党不忘初心、牢记使命,领导人民百年奋斗,中华民族迎来了从站起来、富起来到强起来的伟大飞跃。阅读下列材料,回答问题。
材料中国共产党百年大事记(部分)
时间 | 大事 |
1921年 | 中国共产党第一次全国代表大会 |
1927年 | 南昌起义;秋收起义 |
1929年 | 古田会议 |
1935年 | 遵义会议 |
1945年 | 中国共产党第七次全国代表大会;抗日战争胜利 |
1949年 | 中华人民共和国成立 |
1953年 | 开始执行发展国民经济的第一个五年计划 |
1978年 | 中共十一届三中全会 |
1980年 | 中央决定在广东、福建兴办经济特区 |
1984年 | 开放14个沿海城市;通过《中共中央关于经济体制改革的决定》 |
2012年 | 中国共产党第十八次全国代表大会 |
2021年 | 脱贫攻坚战取得了全面胜利 |
——《中国共产党一百年大事记》
(1)根据材料并结合所学知识,指出标志着中国共产党诞生和中国共产党历史上生死攸关转折点的会议。
(2)选择材料中至少两个相互关联的事件,提炼一个观点,并结合所学知识加以论述。(要求:示例,观点明确,史论结合,条理清晰)
【示例】观点:中国共产党重视军队建设。
事件:南昌起义;古田会议。
论述:南昌起义是中国共产党独立领导革命战争、创建人民军队的开端;古田会议确立了思想建党、政治建军的原则。
结论:中国共产党建立的新型人民军队,对中国革命取得胜利具有重要意义。
16.阅读材料,完成下列要求。
材料一:认识历史需要通过现存的史料。实物史料包括器物、建筑物、遗址、遗迹,图像史料包括绘画、雕刻、照片、古地图,文献史料包括史书、档案与文书,口述史料包括口头讲述并记录下来的资料,如:神话传说、俗谚、对话录、采访座谈等。
| 人人生而平等,他们都从他们的“造物主”那边被赋予了某些不可转让的权利,其中包括生命权、自由权和追求幸福的权利。为了保障这些权利,所以才在人们中间成立政府。 |
|
|
A:《西斯廷圣母像》 | B:《独立宣言》节选 | C:巴黎圣母院 | D:《哥伦布航海日记》回忆录 |
(1)将材料一中的史料进行分类。属于实物史料的是,属于文献史料的是属于图像史料的是,属于口述史料的是。(写序号,多选、错选不得分)
材料二在1760年,英国兰开夏乡村:地区的棉纺织工人通常是在自己的家中进行手工劳动。1830年左右,工人们基本已按工厂制度组织,在厂内进行机器生产。
——摘编自[英]波斯坦等《剑桥欧洲经济史》
(2)根据材料二,并结合所学知识指出,指出英国棉纺织业的生产方式和组织形式各出现了什么变化?
(3)请结合所学知识,指出工业革命造成了哪两大对立阶级?
材料三:世界近代史大事节选(部分)
时间 | 事件 |
1640-1688年 | 英国资产阶级革命 |
18 世纪中期一19世纪中 | 工业革命 |
1848年 | 《共产党宣言》发表 |
1864年 | “第一国际”成立 |
1871年 | 巴黎公社运动 |
(4)选择上表中两个相互关联的事件,结合所学知识论述两者的联系。(要求:运用史实,论证观点,条理消楚)
17.工业革命是一场深刻的社会变革,对人类社会产生深远影响。阅读材料,回答问题。
材料一:英国“光荣革命”后,国内政局稳定,政府积极鼓励经济发展。英国农业资本主义发展迅速,为工业发展提供了充裕的农产品、自由劳动力和国内市场。英国的手工工场发展水平较高,劳动分工细致,生产工具日趋专门化工人的生产技术日益纯熟,为技术改革和机器发明提供了条件。
——摘编自统编版《中外历史纲要(下)》
(1)根据材料一,概括工业革命首先发生于英国的原因。并结合所学知识,指出工业革命开始的标志。
材料二:他改良的蒸汽机是英国工业革命中最伟大的技术发明。蒸汽机为机器大工业的兴盛解决了至关重要的动力问题;还为机器大工厂的建立开拓了极其广阔的地理空间,工厂的选址不必非湍急的河流附近不可,可以开设在市场繁荣、交通发达之处……许多工厂可以汇集在一起,进而形成巨大的工业城市和经济中心。
——摘编自王斯德《世界通史》
(2)结合所学知识,指出材料二中的“他”是谁?并根据材料二,分析改良蒸汽机是“最伟大的技术发明”的理由。
材料三:世界近代史大事记(部分)
时间 | 事件 |
18世纪后期 | 法国、美国等先后进行工业革命,改变了人们的生活方式和社会面貌。 |
19世纪三四十年代 | 工业革命创造的大量物质财富被资产阶级占有,工人阶级却越发艰难……他们作为独立的政治力量登上历史舞台。 |
1848年 | 《共产党宣言》发表 |
19世纪六十年代 | 英国泰晤士河总是污浊不堪,大量的工业废水流入其中。 |
1864年 | 第一国际成立,领导和联合各国工人阶级起来斗争。 |
1871年 | 巴黎公社建立 |
——摘编自统编版《世界历史》九年级下册
(3)从材料三中任选两个或多个相互关联的历史事件,提炼一个观点,结合所学知识加以论述。(要求:观点明确,史论结合,逻辑清晰。)
20.阅读材料,完成下列要求。
材料 第二次世界大战后成立的部分国际组织
国际组织 | 概况 |
1945年联合国 | 首要宗旨是维护国际和平及安全;实行“大国一致”原则。 |
1949年“北约” | 任何一个成员国如果受到武装攻击,缔约国将作出集体反应;各缔约国决心维护共同的社会制度和文化传统。 |
1955年“华约” | 任何一个成员国如果受到武装攻击,其他缔约国将以一切方式进行援助。 |
1961年不结盟运动 | 实行和平、不结盟的对外政策政策。 |
1989年亚太经合组织 | 提倡伙伴精神,支持开放的国际贸易体制,为世界经济做出贡献。 |
1993年欧洲联盟 | 推进成员国经济和政治一体化。 |
1995年世界贸易组织 | 以非歧视、开放、公平等为原则,把贸易、投资和服务的国际化提高到新的水平。 |
(1)材料中哪两个国际组织成为支撑、协调世界经济和政治的两大支柱?
(2)选择材料中相互关联的事件,结合所学自定一个你想论述的观点,加以阐述或说明。(要求:观点正确,史论结合,条理清楚)
21.大事年表是记录历史的方式之一。阅读下表,回答问题。
序号 | 时间 | 史事 |
① | 1931年9月 | 九一八事变 |
② | 1935年8月 | 中国共产党提出建立抗日民族统一战线的主张 |
③ | 1936年12月 | 西安事变 |
④ | 1937年9月 | 国民党公开发表中共中央提交的国共合作宣言 |
⑤ | 1938年3月 | 台儿庄战役 |
⑥ | 1938年5月 | 毛泽东发表《论持久战》,阐明了共产党的抗日持久战方针 |
⑦ | 1940年 | 八路军和新四军深入敌后,发动群众,创建根据地,开展游击战争,进行大生产运动。 |
⑧ | 1940年8月 | 百团大战 |
⑨ | 到1940年10月 | 华侨共计捐献各种飞机217架 |
⑩ | 1945年9月2日 | 日本政府正式签署投降书 |
(1)选择表中一个具有标志性意义的事件,写出其序号和意义。
(2)从大事年表中选择三个以上相互关联的事件,结合所学自拟一个你想论述的观点,加以阐释说明。(要求:观点正确,史论结合,条理清楚。)
23.学完世界现代史后,某同学整理了20世纪历史事件。阅读材料,回答问题。
资本主义 | 社会主义 | 民族民主运动 |
第一次世界大战(1914—1918年) | ||
1894年开始美国工业生产总值世界第一 | 1917年俄国十月革命 | 1918年埃及华夫脱运动 |
欧洲力量相对削弱 | 1921年新经济政策开始实施 | 1920年印度开始非暴力不合作运动 |
1929年资本主义世界经济危机爆发 | 1926年苏联开始社会主义工业化 | |
第二次世界大战(1931—1945年) | ||
1933年美国罗斯福新政开始实施 | 1937年苏联工业总产值跃居欧洲第一位,世界第二位 | 1934年卡德纳斯改革 |
两极格局形成和发展(1955—1991年) | ||
资本主义世界经济全球化(1945年以后) | 苏联改革(1956—1991年) | 1955年万隆会议 |
资本主义国家经济改革(20世纪70年代至今) | 中国改革开放(1978年至今) | 1960年“非洲年” |
世界经济一体化和政治多极化(1992年以后) | ||
(1)这位同学把第二次世界大战的开始时间定为1931年,你认为合理吗?请说明理由。
(2)有人认为“第一次世界大战使20世纪世界历史的面貌发生了新变化”。请根据材料概括世界历史的面貌发生了哪些新变化?
(3)从上表中选取两个史实,围绕“改革与发展”提炼一个观点,并加以论述。(要求:观点明确,史论结合,逻辑清晰)
25.阅读材料,按照要求完成任务。
总书记指出:“人无精神则不立,国无精神则不强。精神是一个民族赖以长久生存的灵魂,唯有精神上达到一定的高度,这个民族才能在历史的洪流中屹立不倒、奋勇向前。”
——摘编自《人民日报》(2021年8月13日)
根据材料,以“复兴·精神”为主题,结合所学知识自定一个你想论述的观点,选取中外史实各一例来进行阐述或者说明。(要求:观点正确,做到史论结合,并且条理清晰。)
30.阅读材料,回答问题。
材料一 进入古典文明时代后,世界上有两个文明地区特别值得关注,一个是东亚文明,一个是地中海文明。公元前后,东方的汉帝国和西方的罗马帝国都发展出光辉的古典文明,其发展程度旗鼓相当,在生产力水平、社会状态、文化创造等方面都达到古代文明的巅峰。这个时候的世界格局,呈现出东、西双方平衡的态势。
(1)依据材料一指出,东西方两个国家在哪些方面“达到古代文明的巅峰”?此时的“世界格局”呈现出怎样的态势?
材料二 中国经过魏晋南北朝乱局,迅速进入新的辉煌时期。公元7世纪,唐帝国在东方崛起。而差不多就在这个时候,欧洲却进入封建时代,社会高度分裂,失去凝聚力,东西方就此拉开了距离,“东方先进、西方落后”的态势几乎1000年不变⋯⋯“东方”其他地区,如拜占庭帝国、阿拉伯帝国,都创造出辉煌的文明。
(2)列举拜占庭帝国和阿拉伯帝国创造的文明成果各一例。
材料三 大约在公元15、16世纪,人类开始进入新时代,它以西方的崛起为标志,翻转了“东方先进、西方落后”的局面⋯⋯到19世纪末20世纪初,整个世界都被西方掌控。当西方霸权登峰造极、其他文明面临生死存亡之际,全世界掀起了向西方学、努力追求(近)现代化的浪潮。
(3)材料三中的“新时代”指什么时代?说出20世纪初中国“被西方掌控”的史实。
材料四 时至今日,现代化在很多国家已经取得重大成就,而其中成就最大、最引人注目的,几乎都是人类古老文明的核心区,如埃及、印度、中国⋯⋯曾经被西方霸权压抑的文明全面复苏,形成了世界文明共同繁荣的局面。
——上述材料均摘编自钱乘旦《四条线交汇催生百年大变局》
(4)材料四中呈现的变化对世界格局产生了什么影响?
材料五 中外文明交流情况表(部分)
史实 | 概况 |
四大发明 | 造纸术、活字印刷术、指南针、火药经各种途径传至西方。 |
西方交通工具 | 19世纪70年代以后,西方发明的火车、轮船、电车、汽车、飞机等新式交通工具相继传入中国。 |
马克思主义 | 五四运动后,马克思主义在中国广泛传播。 |
“一带一路”倡议 | “一带一路”是中国与共建国家分享优质产能、共商项目投资、共建基础设施、共享合作成果的平台。 |
(5)根据材料五并结合所学知识,就材料整体或部分史实提炼一个观点,加以论述。(要求:观点明确,至少举两例,史论结合,逻辑清晰)
36.中国共产党的诞生深刻改变了近代以后中华民族发展的方向和进程。阅读材料,完成下列要求。
材料一:在党的一大会议中,代表们冒着被敌人发现的危险,在浙江嘉兴南湖的一艘游船上完成了最后的议程,庄严宣告了中国共产党的诞生。从此,中国共产党肩负起为中国人民谋幸福、为中华民族谋复兴的初心使命。在之后的革命斗争中,面对敌人的残酷围剿和血腥镇压,共产党人毫不退缩。
——摘编陈潭秋《中共第一次大会的回忆》
材料二:从党的一大会址到党的各个重要革命根据地,从土地革命、抗日战争、解放战争纪念地点到社会主义革命和建设、改革开放重要纪念场所等,每到一地,重温那一段段峥嵘岁月,回顾党一路走过的艰难历程,灵魂都受到一次震撼,精神都受到一次洗礼。每次都是怀着崇敬之心去,带着许多感悟回。
——《用好红色资源赓续红色血脉努力创造无愧于历史和人民的新业绩》
(1)根据材料一及所学知识,指出“中国共产党诞生”的历史意义,及其体现出来的精神内涵。
(2)结合所学知识,从上述材料中提取信息,自拟一个观点,并结合史实进行论述。(要求:观点明确,论证充分,史论结合,价值观正确,不得照搬材料。)
39.历史的车轮滚滚向前,推动欧洲由中世纪走向近代。李老师以“走向近代”为主题,设计了下面的学任务单,请你参与完成。
【解读材料——见证时代波澜】
材料一 中世纪时,教会根据《圣经》向世人宣传应该抛弃尘世的财产,……对商业历来不赞一词。14-15 世纪的西欧,经商似乎成了人们崇尚的一种职业,积累更多的货币成了当时社会的一种强烈的追求。……西欧商品货币经济发展的大潮,无疑给商人们提供了广阔的活动空间, 而“以人为本” “以现实为重”这一人文主义的核心思想, 更是他们在经商实践中乐于接受的。
——摘编自张椿年《意大利文艺复兴时期财富观念的变化》等
【阐述史实——开启时代篇章】
材料二

(1)依据材料一分析,分析西欧人对财富的观念变化的因素。
(2)阅读材料,结合结构图中信息,论述“早期西欧经济发展推动社会转型”这一观点。(要求:120字,史论结合,条理清晰,表述完整)
40.阅读材料,完成下列要求。
英国从事棉纺织业的人数统计(单位:人)
年份 | 棉纺织厂 | 家庭棉纺织业 |
1810年 | 100000 | 200000 |
1830年 | 185000 | 240000 |
1850年 | 331000 | 43000 |
1860年 | 427000 | 10000 |
——摘编自森谷公俊《兴亡的世界史》
(1)根据材料并结合所学知识,指出这一时期技术革命的政治前提。
(2)阅读以上材料,围绕其主题提炼一个观点,并结合材料和所学的世界近代史知识加以论述。
42.科学技术的创新,对社会发展起着十分重要的作用。同学们围绕“工业革命”开展探究性学,请你参与完成以下两项任务。
【任务一 文本阅读】
材料一 第一次工业革命首先发生于英国……就世界范围来看,则是以英国为中心……第二次工业革命几乎同时发生在几个先进的资本主义国家……第一次工业革命中许多成果的发明者多是一些工人……在19世纪,自然科学特别是热力学、电磁学、化学等方面的新发展,在技术上取得一系列重大的突破,并带动了相应的许多新兴工业部门的兴起。
——吴于廑,齐世荣主编:《世界史•近代史编》,高等教育出版社1992年版
【任务二 观点论述】
材料二 如表所示
时代需求 | 人物或国家 | 实践 |
科技创新 | 瓦特 | 1785年,瓦特改进的蒸汽机投入使用 |
爱迪生 | 发明耐用白炽灯、建造美国第一座火力发电站 | |
奥托 | 1876年,奥托制造出煤气内燃机 | |
本茨 | 19世纪80年代,本茨制造出由内燃机驱动的汽车 | |
国家发展 | 英国 | 19世纪中期,英国成为世界上第一个工业国家 |
美国 | 1984年美国工业生产总值世界第一 | |
德国 | 德国工业生产总指数从1870年到1913年增加近5倍 |
(1)根据材料一,概括第二次工业革命的特点。
(2)根据资料简表,从时代需求与世界发展的角度,请你提炼一个观点。结合所学(要求:观点正确,史论结合,条理清晰)
43.九年级(1)班的王老师组织同学对“古代法学建设”进行探究,请你和他们一起完成下列任务。
材料一:为探索法典的本质,同学们发现,为适应经济发展和政治统治的需要,罗马的统治阶级对法制建设给予关注,出现大量的法律编纂活动,将零散的皇帝敕令加以汇集。这些汇集被称为“法典”。
材料二:西罗马帝国灭亡后,东罗马帝国皇帝查士丁尼急于实行“一个国家、一部法典和一个教会”。于是,他组织大量的法学家进行大规模的、系统的法典编纂。之后,每一任罗马皇帝都十分看重依法治国,不断地刷新着欧洲的法律文化观念,对欧洲及后世国家产生了不同程度的影响。法国、意大利等国家都模仿或照搬东罗马帝国的相关法律,可见其影响深远。
(1)下面是同学们收集的法学建设成就,请你根据类别进行分类(填字母)。
A《汉谟拉比法典》 B《罗马民法大全》 C《十二铜表法》
①巴比伦的法学成就:
②罗马共和国的法学成就:
③拜占庭帝国的法学成就:
(2)根据以上材料和学探究,围绕“法治建设有利于构建和谐社会”的主题加以论述。(要求:观点明确,史论结合,条理清晰)
44.阅读材料,完成下列要求。

阅读以上材料,选择两个历史事件,确定观点,并结合材料和所学知识加以论述。 (要求:观点明确,史论结合,根据选择的两个历史事件,并结合所学知识至少 一个历史事件加以论述,史论结合,条理清楚。)
45.阅读材料,完成下列要求。
材料:人类文明的第一缕曙光出现在水土丰沛的大河流域。西亚的幼发拉底河和底格里斯河,每年春季的河水泛滥给农田带来肥沃的黑色淤泥,大约在公元前4300年,生活在这里的苏美尔人开始了向文明的过渡。北非的尼罗河纵贯埃及全境,水量充沛,土壤肥沃,有学者把埃及称为“尼罗河的赠礼”,约公元前3100年,埃及开始形成统一国家,并且创造了辉煌灿烂的高度文明。同样,南亚也是人类最初的文明中心,印度河流域的早期文明大约存在于公元前2300—前1750年,它的典型代表是哈拉帕文明,这个地区后来雅利安人建立A;公元前6世纪,恒河流域的释迦族王子B创立了佛教……
——摘编自中学历史教师教学用书
(1)根据材料说出两河流域孕育出最有名的文明古国是什么?列举古埃及文明遗产一项。
(2)材料中的A、B代表的内容是什么?
(3)根据上述材料,自拟一个观点,并结合材料和所学知识加以论述。(要求:观点明确,体现材料主题,史论结合,论述条理清晰)
46.社会变迁·时代潮流。14世纪以来,西欧的经济和社会发生了重大变化,资本主义的产生与发展成为时代主流。
(1)根据示意图,以“14—18世纪资本主义的产生与发展”为线索,简述①②③④重大史事之间的内在联系。

(2)这两首歌曲分别反映了怎样的时代呼声?有何共同的时代价值?
材料一美利坚人,捍卫权力, 莫屈服于那暴力, 抗击,抗击,抗击,抗击, 为自由美利坚。 从西方苍穹之底摆脱暴君之暴力, 建立起一片新的属于自己的土地。 …… ——【美】《自由的亚美利加》 | 材料二祖国的子民醒来吧, 光荣的日子到来了, 与我们为敌的暴君, 血染的旗帜已经扬起…… 公民们,武装起来 公民们,投入战斗 前进,前进…… ——【法】《马赛曲》 |
(3)工业革命不仅是一次技术革命,也是一场社会革命,深刻改变着时代的面貌。请从下面大事年表中选择相互关联的事件,结合所学自定一个你想论述的观点,加以阐述或说明。(要求:观点正确、史论结合、条理清楚)
时间事件1765年 哈格里夫斯发明“珍妮机” 1785年 瓦特改进蒸汽机 19世纪初 现代工厂制度确立 1825年 斯蒂芬森试验蒸汽机车 1840年 鸦片战争爆发 1848年 《共产党宣言》发表 19世纪中期 国际共产主义运动兴起 1857年 印度民族大起义爆发 |
48.阅读下列材料,回答问题。
材料 大事年表
时 间 | 事 件 |
1914年7月 | 第一次世界大战爆发 |
1917年3月 | 俄国二月革命 |
1917年11月 | 俄国十月革命 |
1918年11月 | 第一次世界大战结束 |
1919年1月 | 巴黎和会 |
1921年春 | 。苏维埃政府开始实行新经济政策 |
1921年11月 | 华盛顿会议召开 |
1918-1922年 | 埃及的华夫脱运动 |
1926年 | 苏联开始进行社会主义工业化建设 |
1934-1940年 | 墨西哥的卡德纳斯改革 |
(1)从材料中找出人类历史上第一次胜利的社会主义革命的事件。
(2)选择材料中至少两个相互关联的事件,结合所学知识自定一个你想论述的观点,加以阐述或说明。(要求:观点正确,史论结合,条理清楚)
49.阅读材料,解答下列问题。

(1)结合所学知识,写出“戊戌六君子”中的两个代表人物。
(2)阅读材料,围绕其主题提炼出一个观点,并结合材料和所学知识加以论述。(要求:观点明确,史论结合,条理清楚。)
51.阅读材料,完成下列要求。
世界近代史大事记(部分)
时间 | 事件 |
14~17世纪 | 文艺复兴运动 |
15~16世纪 | 探寻新航路 |
16~18世纪 | 早期殖民掠夺 |
1640~1688年 | 英国资产阶级革命 |
1775~1783年 | 美国独立战争 |
1789~1794年 | 法国大革命 |
17~18世纪 | 启蒙运动 |
18世纪60年代~19世纪中期 | ▲ |
19世纪40年代 | 马克思主义的诞生 |
——摘编自吴于廑、齐世荣主编《世界史》
(1)据材料和所学知识概括欧洲14~19世纪主要的时代特征,指出▲处所缺的历史事件及其标志性发明。
(2)阅读材料提取相关联的至少三个历史事件,确定观点,并结合材料和所学知识加以论述。(要求:观点明确,史论结合,条理清楚。)
52.阅读下列材料,完成任务。

阅读以上材料,选择两个历史事件,确定观点,并结合材料及所学知识加以论述。(要求:观点明确,史论结合,根据选择的两个历史事件,并结合所学知识至少一个历史事件,加以论述,史论结合,条理清楚)
53.阅读材料,结合所学,回答问题。
材料一 尽管大西洋把英、法、美三国永远地分隔开来,但三国的革命作为资产阶级革命的一部分不仅有一定联系,而且也是相互影响、相互促进的。共同构成了17-18世纪的欧美社会巨变,开启了早期资产阶级革命的时代,有着其最大的公约数。
——《世界史(以文明演进为线索)》
材料二 公元1500年前后的地理大发现,拉开了不同国家相互对话和相互竞争的历史大幕,由此,大国崛起的道路有了全球坐标。五百年来,在人类现代化进程的大舞台上,相继出现了英国、美国、法国、葡萄牙、西班牙……。大国兴衰更替的故事,留下了各具特色的发展道路和经验教训,启迪着今天,也影响着未来……
——《大国崛起》导语
(1)17、18世纪世界历史发展的趋势是怎样的?请列举两部能体现英、法、美三国“有着其最大的公约数”的文献(17—18世纪)。
(2)拉开大国崛起全球坐标大幕的是什么事件?在此事件中第一位横渡太平洋的航海家是谁?
(3)根据上述材料,结合所学自定一个你想论述的观点,加以阐述或说明。(要求:观点正确,史论结合,条理清楚)
54.阅读材料,完成下列要求。
主题:“近代英国的社会变迁”展览馆 | ||
政治馆 |
威廉和玛丽登基 |
《权利法案》 |
经济馆 |
“三角贸易”示意图 |
1851年伦敦世界博览会英国馆 |
文化馆 |
《哈姆雷特》 |
《共产党宣言》 |
(1)据材料并结合所学知识,概括近代英国崛起的原因。
(2)请你以经济馆为例,围绕“近代英国的社会变迁”主题提炼一个观点,并结合所学知识加以论述。(要求:观点明确,史论结合,条理清楚)
55.世界近代史具有鲜明的特点,某中学九年级历史研学社围绕“资本主义的产生和发展”开展探究性学。请你参与完成以下任务。
【任务一事件归类】
材料一:14﹣16世纪世界历史大事年表(部分)
时间 | 事件 |
14﹣15世纪 | ①欧洲产生手工工场主和富裕农民 |
14世纪上半期 | ②但丁创作长诗《神曲》 |
15世纪末 | ③哥伦布发现美洲 |
16世纪上半期 | ④达·芬奇名画《蒙娜丽莎》问世 |
16世纪上半期 | ⑤麦哲伦环球航行 |
16世纪末 | ⑥莎士比亚创作《罗密欧与朱丽叶》 |
16世纪 | ⑦以贩卖黑奴为主的三角贸易开始 |
(1)14﹣16世纪,欧洲由封建社会向资本主义过渡。材料一表格中的历史事件为资本主义的产生奠定了阶级基础、思想基础、物质基础。请将这些历史事件进行归类(将事件序号填入即可)。
A阶级基础: ;
B思想基础: ;
C物质基础: 。
【任务二知识梳理】
材料二:

(2)请将材料二中的①②补充完整。说一说资产阶级革命过程中颁布的这些法律文献,在内容上有什么共同之处。
【任务三观点论证】
(3)当危机发生时,只有积极应对,创新发展思路,促进国家和社会的发展。请你从下面的关键词中任选二例以“危机·应对”为主题展开论述。
美国南北矛盾 倒幕运动 克里木战争
56.中国共产党的诞生在中国民主革命进程中具有划时代的意义。阅读材料,完成下列要求。
【图说历史】

(1)任务一:确定主题。据时间轴为板报确定一个主题,并写出1921年在已示图片地点发生的历史事件。

图1 图2
(2)任务二:选配插图。根据提示,从上面两幅地图中选择一幅放在板报的空白插图位置,并指出插图对应的历史事件及其影响。
(3)任务三:撰写解说词。选取板报中两个史实,说明中国共产党在抗日战争中发挥的中流砥柱作用。
【论从史出】
①1946年6月,蒋介石公然违背“双十协定”,全力围攻中原解放区,发动全面内战 |
②1946年8月,毛泽东提出了“一切反动派都是纸老虎”的著名论断 |
③1947年,各个解放区与国民党军队展开大规模运动战,粉碎了国民党的全面进攻;西北野战军、华东野战军分别粉碎了国民党对陕北和山东的重点进攻 |
④1947年,中国共产党召开全国土地会议,颁布《中国土地法大纲》,在解放区进行土地改革 |
⑤1947年夏,刘伯承、邓小平千里跃进大别山 |
⑥1948年9月﹣1949年1月,中共中央先后发起辽沈、淮海(“人民用小车推出来的胜利”)、平津三大战役 |
⑦1949年4月,人民解放军百万雄师兵分三路,横渡长江,占领南京,宣告了国民党反动统治的覆灭 |
(4)根据以上材料,任选下列其中一个观点,并结合所学知识加以论述。
(要求:选择至少两个相关联的历史史事,史论结合,条理清楚。)
观点一:人民群众的支持是解放战争取得胜利的重要原因。
观点二:正确的战略战术为解放战争的胜利奠定基础。
观点三:得民心者得天下,失民心者失天下。
57.阅读材料,完成下列问题。
材料一:这种手工工场比分散的手工工场规模更大,更重要的是,生产者不再分散在各家各户,而是集中在一个场地内进行生产。集中的手工工场常常有数百名,甚至数千名工人一起干活,两且有着细密的分工、剪毛、核毛、整毛、纺线、织布、漂染整理等各种工序分别由不同的工人完成。
——齐世荣《世界史·近代卷》
材料二:文艺复兴时期部分作品信息表
组别 | 作者 | 国家 | 作品 | 完成时间 | 提示信息 |
第一组 | 但丁 | 意大利 | 《神曲》 | 1321年 | 地狱、炼狱、天堂 |
第二组 | 米开朗琪罗 | 意大利 | 《大卫》 | 1504年 | 豪迈、刚健、雄伟 |
第三组 | 达·芬奇 | 意大利 | 《蒙娜丽莎》 | 1506年 | 妇女、微笑、佛罗伦萨 |
材料三:15—19世纪,欧美主要国家发生了社会巨变。这一社会形态的转变不是简单的政治权力转移,而是一个相互联系的完整过程:它需要有深刻的思想解放运动和漫长的理论准备过程,还要开辟新社会发展的广阔空间,制订新社会的法律框架和基本理念,当然也要有杰出的政治家、思想家和革命家,最后通过其领导的政治革命或改革,完成这一漫长的(约三、四百年)历史转变过程。
——《初中历史课程标准解读》
(1)材料一中描述的手工工场发生了哪些变化?
(2)根据材料二并结合所学知识,概括这一时期文学艺术作品所反映的时代精神。
(3)根据材料三提炼出一个观点,并结合所学知识进行论述。(要求:观点明确,史论结合,表述成文,不得照抄材料,字数180字以上)
58.某班同学针对历史人物及其事件情况整理了一份表格,请你参与研讨。
材料:
人物 | 相关事件 | 人物 | 相关事件 |
秦始皇 | 确立中央集权制度 | 汉谟拉比 | 制定《汉谟拉比法典》 |
汉高祖 | 休养生息 | 释迦牟尼 | 创立佛教 |
苻坚 | 任用汉人王猛为相 | 伯里克利 | 实行改革,扩大公民权利 |
孝文帝 | 迁都洛阳,汉化改革 | 屋大维 | 创立元首制 |
隋文帝 | 建立隋朝,隋朝统一 | 查士丁尼 | 主持制定《查士丁尼法典》 |
唐太宗 | 知人善任,贞观之治 | 孝德天皇 | 领导大化改新 |
唐玄宗 | 开元盛世,安史之乱 | 穆罕默德 | 创立伊斯兰教 |
鉴真 | 六次东渡日本 | 哥伦布 | 发现美洲 |
玄奘 | 西行印度求法 | 麦哲伦 | 船队环球航行成功 |
忽必烈 | 灭南宋,元朝统一 | 华盛顿 | 领导美国独立战争取胜 |
郑和 | 七下西洋 | 拿破仑 | 颁布《拿破仑法典》 |
戚继光 | 抗击俟寇 | 玻利瓦尔 | 领导拉美独立运动 |
郑成功 | 收复台湾 | 章西女王 | 反抗英国殖民统治 |
(1)在历史发展进程中,对于不同人物的事件可以整理出多条基本线索。请根据材料并结合所学知识,提炼三条线索。
(2)从材料中选择相互关联的历史事件,结合所学知识拟定一个观点并加以论述。(要求:观点正确,史论结合,逻辑清晰,有总结提升)
59.阅读下列材料,回答问题。
【活动一时空观念——追溯文明之源】
材料一:古代亚非文明发源地示意图

(1)写出古埃及文明、古印度文明在材料一示意图中对应位置的序号。
【活动二史料证实——探究文明交流】
材料二:亚历山大东征,罗马帝国的扩张,阿拉伯帝国的征服……无疑是古代史上突破相互孤立隔绝的重大事件。但也许横贯于亚欧大陆丝绸古道上的商队来往和联系太平洋西海岸、印度洋、地中海等诸海航路的船只,对古代世界各地生产技术、文化知识的传播更为重要。
——齐世荣《世界史•古代史编》
(2)根据材料二,概括古代文明交流的两种方式。
【活动三史论阐述——推动文明发展】
材料三:

中世纪的阿拉伯人继承和发扬了古希腊的理性传统,在实验界学、医学、化学、数学、天文等各方面取得了领先全球的成就…….中国的造纸术、印刷术、指南针和火药也是经阿拉伯人之手,逐步传入西欧。
——蔡德贵《中世纪阿拉伯人对哲学和科学的贡献》
材料四:中国积极致力于推动文明传承发展,加强国际人文交流,促进全球文明对话,注重从不同文明中寻求智慧、汲取营养,愿同各方一道,践行全球文明倡议,携手解决人类共同面临的各种挑战,共同推动人类文明发展进步。
——新华社
(3)根据材料三、四,围绕其主题提炼一个观点,并运用所学的两个史实对这个观点加以论述。(要求:观点明确,史论结合,条理清晰)
60.和谐是中华传统文化中的精髓,也是全人类追求的共同愿景。九年级(1)班的同学们以“和合与共”为主题开展项目化学,下面是各小组承担的不同任务,请你参与完成。
任务一【理解和合共生——撰写图片说明】
(1)一组同学准备以不同力量之间的“和合共生”为主题介绍下面两幅图片反映的史事,请根据要求,分别补全横线上的内容。
名称:顺治皇帝会晤五世达赖图 相关史实: 历史意义: |
名称:威廉和玛丽加冕 相关史实: 历史意义: |
任务二【体会和衷共济——写出作品简介】
(2)二组同学以“和衷共济”为主题搜集到下面两个音乐作品,简述它们创作的背景和蕴含的精神内涵。
| 风在吼,马在叫。黄河在咆哮,黄河在咆哮。河西山冈万丈高,河东河北高粱熟了。万山丛中,抗日英雄真不少!青纱帐里,游击健儿逞英豪!端起了土枪洋枪,挥动着大刀长矛,保卫家乡!保卫黄河!保卫华北!保卫全中国!——《黄河大合唱》1939年 |
任务三【感悟合作共赢——进行观点论证】
(3)三组同学整理了下面中外史事,请从中选择相互关联的史事,自拟一个你想论证的观点,加以阐述和说明。(要求:观点正确,史事清楚,论证充分)
1936年 | 西安事变和平解决 | 1942年 | 《联合国家宣言》签署 |
1944年 | 诺曼底登陆 | 1945年 | 雅尔塔会议召开 |
1955年 | 万隆会议召开 | 1967年 | 欧洲共同体建立 |
1979年 | 中美建立外交关系 | 1995年 | 世界贸易组织成立 |
2001年 | 中国加入世界贸易组织 | 2013年 | “一带一路”倡议提出 |
加微信获完整版18205613175(非赠品)


2024-2025学年八年级上册历史冲刺背诵秘籍(含填空版)

2025年中考历史观点论述题分类汇编








加微信获完整版18205613175(非赠品)



2025年中考历史终极冲刺背诵秘笈

扫描购买






















加微信获完整版18205613175(非赠品)






九下历史冲刺背诵秘籍









以下获取完整版加微信18205613175(非赠品)
















八下历史期末冲刺背诵秘笈
获取完整版加微信18205613175

八下历史冲刺背诵秘笈


七上历史冲刺背诵秘笈

获取完整版加微信18205613175


七下历史冲刺背诵秘笈


以上内容包含广告
