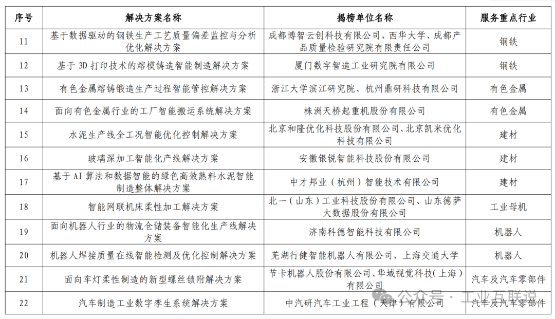
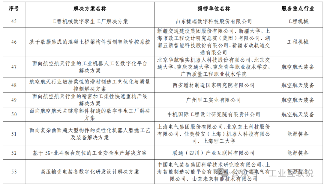
12月5日消息,工信部官网发布关于2024年度智能制造系统解决方案“揭榜挂帅”项目的公示。
公示日期:2024年12月6日至2024年12月12日

附件








请扫码加入编辑微信(im202501),备注你所在的城市,行业和姓名,通过率会比较高,通过后,会将文件分享给你,同时也会邀请加入到研习社微信群。
欢迎大家加入制造行业群进行沟通.需要加入群的请联系colin微信(im202501)。
以下行业可以加入:1.航空装备;2.卫星制造与应用;3.轨道交通设备制造;4.海洋工程装备制造,船舶;5.智能装备制造;6.军事装备;7.重型设备、成套设备;8.工程机械;9.智能设备(机器人、数控机床、自动化成套产线,仪器仪表等);

